我用AI做短视频,15分钟搞定,太爽了!
今年4月,一条有关AI 替代人工的故事,「首批因 AI 失业的人」「游戏公司裁掉一半原画师」的新闻把我惊呆了!
大批游戏公司原画师遭遇裁员。
自由职业者从单次绘画1500元,降到帮AI修图,每次200元。
这仅仅是开始,知名企业蓝色光标停掉了所有外包文案。
郑州一电商公司创始人,用3个月培训GPT写带货文案,替掉了7个员工。裁员那天,他将员工叫到会议室,坦陈原因,有员工感慨:
从没想到科幻片中的场景有一天会发生在自己身上。哪怕是被另一个更优秀的人取代了,也可以接受,而被ChatGPT替代,真的心有不甘。
淘宝商家直接用「AI 开淘宝店铺」,大到这家店铺的起步规划、运营,小到店铺的 LOGO 设计,居然真的只靠一个人和 AI 就全部搞定了!
而这一波AI的冲击才刚刚开始,今年2月,《财富》调查美国1000家企业48%正在用ChatGPT替代员工。
对应中国,数量将更为庞大。
面对AI的冲击,我们普通人应该如何做呢?
5月4日~5月20日,我们举办了第一期玩转AI训练营。课程内容直击普通人职场痛点,帮助学员抓住 AI 风口、找到自己更多可能!
来看看我们的学员,在学习过后,借助 AI 来简化工作流程、 减少工作量,把 AI 用出了各种花样。
AI 绘画与设计
我们的老卫老师没有学过设计,没有绘画功底,却可以运用AI轻轻松松做出超级精美的清明上河图!而这只需要1条指令、3分钟!
老卫家的小猫咪,也成为了设计图的主角
这种风格也可以做!大片好吗!
再比如,我们的艳君老师,随手拿起电脑桌上的风油精,拍了一张超级简单又普通的图
利用AI一键生成多套产品设计宣传图,轻轻松松又超级高大上~
来看看我们姚颖同学的作品,是不是很惊艳?
看完大家用AI做完的作品,真的会有一种学会 AI 立刻变成艺术家的错觉啊!
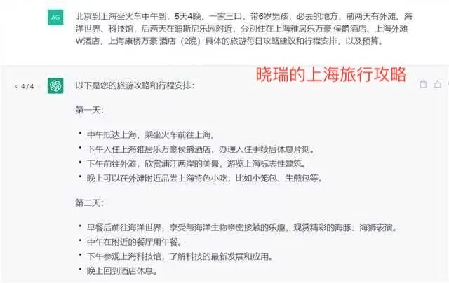
AI 旅行攻略
疫情放开了,很多人都要去旅行,想出去走走。想出去看看广阔的天地,看看雄鹰翱翔,围坐篝火,把酒当歌。
想换上旅行鞋,去沙漠感受太阳的热情,去海边沐浴大海的浩瀚,或者去丛林感受大自然的清新与原始。
问题来了,要去旅行,我们如何规划一个完美的旅行攻略呢?尤其是我们智游汇的伙伴们,学习了智慧旅行,掌握了低成本高品质的出行,出门头等舱,入住五星级酒店。那景区游玩能不能也完美规划呢?
当然可以,让AI来帮我们制定完美的旅行攻略!
AI 视频
最近智游汇在举办空中梦想家,决战618的短视频带货活动,每天带领大家制作短视频进行带货!
在以前,制作一个短视频,那真的是需要花费很长时间。
要写文案,要写脚本,要找素材,要配音,要剪辑……做好一个短视频,少则一两个小时,如果是短视频小白的话,可以要花四五个小时才能做好一个视频。
学会AI制作短视频之后,原来需要2~3个小时才能完成的短视频文案编辑和制作,可以在15分钟左右完成,生产短视频的量成几何倍的增长。可以在第一时间捕捉热点、快速反应,跟上节奏~~完胜!✌️✌️✌️
AI PPT
职场人总免不了和办公软件打交道,尤其是PPT,真的是让很多人都头疼不已。
但是如果你掌握了AI,分分钟给你做出一份还不错的PPT。
来看看我们学员晓竹用AI做出的PPT,是不是还不错!
看完大家的学习成果,我深刻感受到AI 一旦和业务结合,那就是王炸啊。
AI 创意
再来看看我们的小伙伴们,用AI写诗:
学员姚颖的作品
连我们的诺贝尔文学奖得主莫言先生,也在用AI,你还有什么理由不用呢?
如果你也想用 AI 来尝试文案创作、PPT 美化、图像处理、视频创作……
我们第二期玩转 AI 训练营将在6月12日开营,正在火热招募中,赶紧扫码,做最早掌握 AI 的人!
扫码预约⬇️
课程将由经验丰富的IT界专业人士——老卫来授课,老卫老师是国内最早一批研究ChatGPT等相关软件的,具有前瞻性和国际视野的老师。
在课程中他将分享他在使用AI过程中的经验和心得,以及国际上最新的AI资讯,让伙伴们能够由浅入深地了解人工智能的世界。
此外,课程还将包括实操课程,带领伙伴们一步步地操作,让每个人能够亲手使用最新的AI工具和技术,哪怕您只是会开机,关机的电脑小白,也能学会并熟练使用,甚至可以为您创造更多赚钱的机会!
来看看同学们在学习课后的发出的感慨吧!
这个胡冬老师都付费报名学习的 AI 训练营,你值得拥有!
课程大纲就在下面,上面你看到的案例都会讲,而且我们会教更多有趣的 AI 技能,让你的工作效率全面提升10倍!
↑↑↑点击上方,关注智游汇游
